人民网广州3月13日电 (宁玉瑛)日前,佛山市禅城区网友通过人民网“领导留言板”反映学校校服定价偏高,“由于学校要求穿校服,导致不得不购买,希望相关部门帮助解决。”

“领导留言板”截图

网友留言。人民网“领导留言板”截图

2月25日,禅城区教育局回复表示,禅城区各公办学校校服采购供应商是区教育局严格按照省、市教育行政部门关于校服招标工作的文件精神,按照法定程序,以公开招标形式确定的中标供应商,校服价格是经过市场调查及参考市内其他区的校服价格而定。为了保障校服质量,该局每年联同佛山市质量计量监督检测中心对公办中小学校服采购中标企业的校服产品质量进行抽样检测,学校校服管理人员、家长代表共同参与,采用实地走访、随机抽取、现场封存的方式进行取样,佛山市荣山中学校服质量检测结果为合格,若需查看质检报告,可向学校查询了解。

禅城区教育局还表示,校服是学校精神风貌的体现,穿着校服,学生可以感受到集体的归属感和团队精神。统一校服有利于学生管理,便于学校组织开展各项活动,无论校内还是校外,统一校服对学生在行为上有一定的约束性。学校根据自身实际情况确定采购校服数量及款式,学校与家长进行积极沟通,本着自愿原则进行校服征订。

“领导留言板”截图

佛山市禅城区教育局回复。人民网“领导留言板”截图

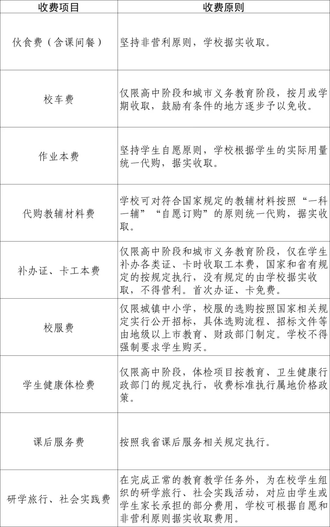
3月11日,广东发布《关于进一步规范我省中小学教育收费管理的通知》,其中提到,校服费方面,仅限城镇中小学,校服的选购按照国家相关规定实行公开招标,具体选购流程、招标文件等由地级以上市教育、财政部门制定;学校不得强制要求学生购买。

中小学学校服务性收费、代收费事项及规定。广东省教育厅官方网站截图

中小学学校服务性收费、代收费事项及规定。广东省教育厅官方网站截图

Tags:广东 回音 网友 反映 校服 定价 偏高 高等 问题 东明 明确 不得 强制 购买 
作者:佚名 来源:不详
相关文章
栏目导航
本类热门
本类推荐
联系我们 | 关于我们 | 免责声明 | 广告服务 | 帮助中心 | 意见反馈 | 友情链接 | 收藏本站
  Copyright 2008-2018 © 珠海生活网版权所有 
联系电话:13560388882  客服QQ:2319408468 电子邮箱:2319408468@qq.com